In this month’s article, we’re going to be discussing the fourth element of the Entrepreneurial Operating System (EOS), process. Remember, the six major categories of discussion include:
1. Vision
2. People
3. Data
4. Process
5. Issues
6. Traction
Let’s face it. Process discussions are typically not fun. Who really wants to have a staff meeting and discuss process? Even worse, who really wants to map out your key processes to ensure they are done correctly? I’ll tell you who…the leaders that want to run great practices. They do it, not because they want to, but because they realize they have to. Gino Wickman, founder of EOS, and author of the best-selling business book Traction, states:
“Nothing can be fine-tuned until it’s first consistent. The Process Component is strengthened through your understanding of the handful of core processes (on average, about seven) that make up your unique business model. You then have to make sure that everyone in your organization understands them, values them, and follows them. This component is the most neglected one, often taken for granted and undervalued by entrepreneurs and leaders. Yet the successful ones see what process can do for them. By not giving this component your full attention, it’s costing you money, time, efficiency, and control.”
So where do you begin?
STEP ONE: You start sitting down with your staff and deciding on the 20% of the processes that do 80% of the work in your practice. That’s typically about five to seven processes. So what might that look like? I’ve listed some examples below:
1. Employee onboarding and training process
2. New patient intake process
3. New patient visit process
4. Existing patient visit process
5. Re-exam visit process
6. Patient discharge process
7. Billing and collections process
8. Referral source marketing process
9. Internal referral process
10. Patient reactivation process
STEP TWO: You and your staff build macro maps of those five to seven key processes in your practice.
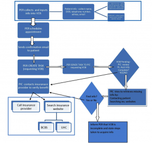
Enclosed is an example of a new patient intake process for a practice:

Write here…So break out the whiteboard and document your key processes that manage 80% of the work!
STEP 3: Now it’s time to review the processes for efficiency. Many practices, including ours, have redundant or inefficient process. The reasons for this problem are varied. In our practices, we created redundancy to ensure that our data entry was correct. We are always in the process of improving and “Leaning” out our key processes. This really is the next critical step in process improvement.
As defined by Wikipedia, “Lean is a production practice that considers the expenditure of resources for any goal other than the creation of value for the end customer to be wasteful, and thus a target for elimination. Working from the perspective of the customer who consumes a product or service, “value” is defined as any action or process that a customer would be willing to pay for. Essentially, lean is centered on preserving value with less work.”
This is typically done in conjunction with a synergistic methodology of Six Sigma. Wikipedia defines Six Sigma as “a process improvement set of tools and strategies…which seeks to improve the quality of process outputs by identifying and removing the causes of defects (errors) and minimizing variability in manufacturing and business processes.”
Below are some of the key elements/areas of focus for both methodologies.


When it comes to process improvement, both Lean and Six Sigma are important, therefore you may hear the term “Lean Six Sigma” used often. So for fun, let’s process map this out.

Remember, adding value means “something that the customer is willing to pay for.” You have to keep in mind you have both internal (fellow staff members) and external (patients, referral sources etc.) customers. There also may be exceptions where the customer might not be willing to pay for it, but it’s an essential step in the process for your practice. The idea behind Lean is efficiency, so don’t get too caught up in the definition of value if you find it’s impairing your ability to make decisions and move forward. Remember, for those of you who don’t have (1) your process documented and (2) your team well trained on them, even just doing the first two steps is going to have a huge impact for your practice.
STEP 4: Do your best to remove inefficiency, and then, as the last step states above, train, train, train your staff.
STEP 5: Process Improvement Part II. After working with your new process for 90 days, have a follow up meeting with your staff about the next level of process improvement. Every practice has business challenges, so one of the best ways to address those challenges and implement long lasting solutions, is the use of Six Sigma. Six Sigma follows the DMAIC methodology:
• Define the Problem
• Measure the Problem
• Analyze the Problem
• Improve the Problem
• Control the Solution to the Problem
The idea behind Six Sigma is that in any given business process, there are 3-5 key steps in that process that must be controlled to get the desired result. This methodology came about because of the business problems at Motorola. Back in the 1980’s, Motorola was manufacturing pagers. Because of manufacturing process flaws, once the pagers came off the assembly line and were being tested before going to market, many didn’t work properly. Why?…because there was variation in the manufacturing process that caused defects in the final product. Defects cost money – They cost money to fix, but even more importantly, they also reduce customer loyalty. Think about you as a consumer. When you go to your favorite restaurant and get your favorite dish, you want the same great meal every time. If there was variation each time you went (too hot, too cold, over-cooked, under-cooked etc.), then most likely your favorite restaurant would be someplace else! Whether manufacturing food, pagers, or healthcare outcomes and experiences, variation in process is EVIL!
So, Motorola needed a solution and needed one fast. Leadership and engineers implemented Six Sigma and to say the results were staggering is an understatement. Six Sigma processes resulted in $16–17 Billion in savings to Motorola as of 2006!
This can work for your practice as well. So, when dealing with a practice issue, following the DMAIC methodology can have tremendous impact on your practice’s quality and bottom line.

Lean Six Sigma requires an investment -an investment in time and an investment in learning. The DMAIC process revolves around data (see last month’s article), so it will take time to learn, collect and analyze the necessary data, and make continuous improvements. That being said, the investment is well worth it because the ROI is a consistent and improved practice. The good news is that there is lots of information on Lean Six Sigma – books, audio cd’s and even FREE ONLINE LEARNING! Yes, I said “FREE”. No catch, no upsell, just plain, good ole fashion free. As a member of the ACA, I will provide this information to you. All you need to do is contact me at [email protected], and I will connect you with the online training company that can help you and your staff take the next step to maximize process improvement! Good luck and I look forward to hearing from you about your successes!
1. Wickman, Gino (2012-04-03). Traction: Get a Grip on Your Business (Kindle Locations 2276-2280). Perseus Books Group. Kindle Edition.